Golang Compiler Process Explained for Beginners in Depth

In software development, compilers are critical as they change high-level programming languages into machine code that a computer can read and execute. In the absence of compilers, developers would be forced to write programs using low-level machine code directly—a laborious and mistake-prone exercise. They thus bridge the gap between human-readable code and that which a machine can execute thereby making software development easier and more efficient.

The Golang Compiler is a key part of the Go language platform by translating Go source codes into an optimised machine-coded language that can run on different hardware platforms. Primarily made by Google, it is a static-type compiled language known for being simple yet performs better with built-in support of concurrency.
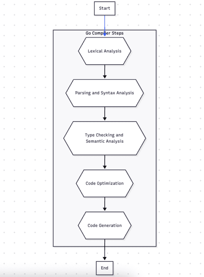
The Go compiler performs several stages during the compilation process:
Lexical Analysis
Lexical Analysis is the first phase of the compilation process and it is important in changing source code to a format that can be understood and processed by a compiler. During this, the compiler disintegrates the source code into tokens which are significant units as far as programming languages are concerned.
The lexical tokens in the Go source code are recognised and classified by the lexical analysis module of the Go compiler. These tokens include keywords, identifiers, operators, literals or other language constructs. The scanning part of the lexer (or scanner) takes each character from the source code file and applies some rules or patterns to recognise and extract these name entities.
Below is an elaborate look at how Go’s compiler undertakes lexical analysis.
- Character Stream: source codes are read by the lexer like a sequence of characters and process this character stream to analyze every single character or set of characters to identify their meaning and type.
- Token Recognition: The lexer uses a collection of regular expressions or finite state machines to recognize them as tokens. These patterns determine the rules that apply in the Go programming language syntax, for example, keywords like
func
,var
, andif
will be recognized with these specific sequences of character by the lexer. - Token Classification: All tokens found will be classified under different groups such as identifiers, literals (e.g., integers, floats, strings), operators punctuation marks and even comments. Each token is given its type of token number and value associated with it.
- Whitespace and Comments: Whitespace (spaces, tabs, newlines) and comments are typically ignored by the lexer because they do not form part of the syntactical structure of a language. Nevertheless, they assist in making code more readable and provide documentation for it.
- Token Stream: The next step in compiling is parsing which receives its input from the lexing stage-the output from lexical analysis is a stream/tokenized representation that acts as an input for the parsing process known as parser
The Go compiler employs lexical tokens as the basic components of the language. For instance, variable names, function names, and package names are signified using identifiers while literals indicate constant values such as numbers, strings and boolean values. Arithmetic operations are indicated by operators such as +
, -
, *
and /
while program structure and control flow are defined by words like func
, if
and for
.
By splitting up the source code into a series of tokens, the task for further stages in the compilation is made easier through the lexical analysis phase. This provides an organized form of the code that can be parsed or dealt with quite easily by other parts of the compiler like the parser.
Parsing and Syntax Analysis:
The process of compiling code includes two important stages, which include parsing and syntax analysis. Lexical analysis is followed by these steps in the compilation process. The lexer transforms the source code into a stream of tokens, and the parser subsequently verifies that the structure of the program conforms to the syntax rules of the programming language used.
Overview of Parsing and Syntax Analysis
Parsing is the process of creating a hierarchical model of the source code, called an Abstract Syntax Tree (AST), by the syntax rules of the language. The AST represents the program’s grammar by illustrating how different language elements relate to one another including expressions, statements and declarations.
The parser gets its input from a stream of tokens delivered by the lexer and checks whether this sequence of tokens conveys correct syntax for the given language according to some set of grammar conditions. If there are any errors with respect to syntax in the input program, then it reports them so that developers can see and fix such problems.
Go Compiler and Parsing
The parsing phase in the Go compiler is responsible for analyzing the token stream that was produced by the lexer and creates an Abstract Syntax Tree (AST) that represents the syntax structure of the Go program.
According to the Go programming language specification, the parser conforms to syntax rules. These include how language constructs such as statements, expressions and declarations are formed and combined. The parser analyzes a token flow using recursive descent or other parsing techniques to produce an AST.
Here is an overview of how parsing and syntax analysis are done in the Go compiler.
- Grammar Rules: The Go compiler has a compilation of grammar rules that determine the syntax of the Go programming language. These rules explicate how tokens can be mixed to constitute valid language constructs like declarations, statements and expressions.
- Parsing Algorithm: For instance, the Go compiler uses a parsing algorithm either recursive descent or LALR(1) for analyzing the token stream and constructing AST. To determine whether the program exhibits correct syntactic structure, the parser follows grammar rules.
- AST Construction: During token stream analysis by the parser, it constructs an AST that represents the program’s syntactic structure as a tree-like data structure. Each node in the AST corresponds such as variable declaration, function definition or control flow statement to a language construct.
- Syntax Error Handling: If there is a sequence of tokens that do not satisfy grammar rules, then this results in a syntax error report from the parser. The possibility of error recovery is provided by the parser to continue parsing or it can halt and report them back to developers
Abstract Syntax Tree (AST) Representation
The Go compiler generates an AST that corresponds with the syntactic arrangement of the Go code in a hierarchical manner. It also depicts interrelations among diverse language constructs, including expressions, statements and declarations as well as their nesting and ordering.
Every node in the AST represents a particular language construct such as variable declaration, function call or control flow statement. The nodes are arranged in a tree structure form where parent nodes represent higher-level constructs while children nodes represent nested or sub-constructs.
For instance, an assignment statement in Go can be represented by a node with two child nodes—one for the left-hand side (variable being assigned to) and another for the right-hand side (expression being assigned).
The AST become input to the following phases of compilation semantic analysis, optimization and code generation. By representing the syntactic structure of the program systematically and hierarchically, AST has made those later tasks easier while permitting various analyses and transformations to be carried out on the code.
Type Checking and Semantic Analysis:
Crucial stages in the compilation process are type checking and semantic analysis, which ensure that a program is both correct and type safe. These follow the parsing and syntax analysis stages, where abstract syntax tree (AST) representing the syntactic structure of the code is constructed.
Importance of Type Checking and Semantic Analysis
Type checking is the process of ensuring that values and expressions in a program are used correctly and consistently according to the type system rules for each language which is aimed at catching type-based bugs during compilation thereby preventing potential runtime errors, thus leading to type safety.
Semantic analysis, on the contrary, involves investigating semantics—meaning of a program beyond what it was written. Here, one checks for variables not declared, correct numbers and types of arguments made during function calls as well as checking if variable assignments and operations are semantically valid.
Here’s an overview of how the Go compiler performs type checking and semantic analysis:
- Type Inference and Assignment: The Go compiler deduces the types of expressions and variables based on how they are used and initialized. For example, if a variable is assigned a literal value such as 42, its type can be inferred by the compiler to be int. This is referred to as type inference.
- Type Compatibility Checking: The compiler checks that the data types of expression and operands are compatible with the operations being performed. If for instance an integer value is added to a string, it would return a type mismatch error.
- Function and Method Calls: When calling a function or method, the number and types of arguments must match those in the function’s signature according to the compiler. Also, it ensures that for methods the receiver object has right kind.
- Variable and Constant Declarations: The compiler guarantees that variables and constants are appropriately declared and initialized. It also checks if there are any cases where variable shadowing rules have been violated or variables have been re-declared.
- Control Flow Analysis: The while loop checks the control flow constructs including if statements, for loops and switch statements to verify whether the conditions and expressions used are semantically correct and have the right types.
- Identifier Resolution: It is also responsible for checking the scope of identifiers such as variables as well as function names that exist in a program which prevents naming conflicts or invalid accesses from occurring.
- Type Conversions and Assertions: For instance, Go compiler verifies if type conversions are semantically valid as per language rules governing type conversions.
- Semantic Error Handling: If it encounters any errors in regards to syntax like wrong data types used, wrong operations done or undeclared variables then it reports them back with their respective locations on where they were made within source code to allow for possible corrections.
Type Information and Validation
While checking types and performing semantic analysis, the Go compiler retains and updates type data for each AST node. This type information is used to check the accuracy of operations and expressions as well as to ensure that a program respects the rules of the Go language’s type system.
The type system of the Go compiler contains abilities such as interfaces, type assertions, and type conversions which all demand meticulous verification of their types in order to guarantee safety and correctness. If it carries out comprehensive checks on types as well as semantic analysis, this means that several errors can be detected by the compiler even before execution begins for most programs thus with its processes it makes Go programs more reliable and robust.
Code Optimization:
Code optimization is a crucial phase in the compilation process that aims at enhancing performance of produced machine code. As such, the Go compiler comes with several optimization techniques to ensure target architecture is both efficient and optimized in terms of resulting executable file. Here is an overview of code optimization in the Go compiler:
Overview of Code Optimization Techniques
Optimizing generated code for better performance is achieved by different optimization methods used by Go’s compiler. They can be grouped into:
- Control Flow Optimizations: These optimizations primarily deal with making control flow structures like loops, branches and function calls more efficient. Loop unrolling, branch prediction and function inlining are examples.
- Data Flow Optimizations: These optimizations aim to optimize how data is used and flows through a program. Examples include constant propagation, constant folding and common subexpression elimination.
- Memory Optimizations: These optimizations are about memory usage and access patterns that reduce memory footprint while improving cache performance Examples include dead code elimination, register allocation and escape analysis.
- Architecture-Specific Optimizations: The Go compiler also employs optimizations that are specific to the target architecture, such as instruction selection, instruction scheduling, and register allocation.
Common Optimization Strategies
These are some of the common optimization strategies that Go compiler employs:
- Dead Code Elimination: Pieces of code that do not affect the output or behavior of the program are identified and removed by the compiler. This includes dead code paths, unused variables, and redundant calculations.
- Constant Folding and Propagation: At compile time, the compiler evaluates constant expressions and spreads their values across the whole code. This allows for a more efficient generation leading to even more optimizations.
- Function Inlining: The function call is replaced with the called function’s body by the compiler making it appear as if it was inlined at its invocation point. It can increase performance by reducing call overheads (better use) which then encourages further optimizations.
- Loop Optimizations: Loops are subjected to various optimization techniques by compilers such as loop unrolling, loop invariant code motion, strength reduction etc., to enhance performance and reduce runtime overheads.
- Register Allocation: Frequently used variables are assigned CPU registers instead of being accessed from memory thereby boosting performance.
Balancing Optimization and Compilation Speed
Furthermore, optimization techniques can enhance performance in the generated code but slow down the compiler’s compilation time and increase its memory usage. Go aims to balance between speed and optimization so as developers take reasonable time when coding.
The go compiler uses multi-level optimization strategy in which different optimization levels (-gcflags) may be specified during compilation. Lower optimization levels are meant to provide faster compilation times while higher optimization levels implement more aggressive optimizations at the expense of increased build times.
Also, there are several heuristics and thresholds that the Go compiler employs to decide when it should use some optimizations. For instance, we may limit function in-lining only for some size threshold functions to avoid increasing code size much.
By optimizing and compiling fast enough, Go makes sure that programmers can enjoy benefits associated with performance improvements without getting slowed down by development and turnaround.
Code Generation:
The code generation phase in the compilation process is crucial because it translates the optimized abstract syntax tree (AST) or intermediate representation (IR) into executable machine code that runs on the target hardware architecture. In this manner, it fills the breach between high-level programming language and low-level instructions that can be executed by a computer’s processor.
Introduction to Code Generation
The main objective of the code generation phase is to produce efficient, correct machine code from an optimized AST or IR. This machine code can then be linked with any necessary libraries and external dependencies required to create an execution-ready program for a particular platform.
Lexical analysis, parsing, semantic analysis and optimization phases are some of the steps that come before code generation in compilation. The result of these earlier stages – information and optimizations – are now translated by it into sequences of machine instructions, customized for specific target architectures.
Code Generation in Go Compiler
The code generation phase of the Go compiler is responsible for generating platform-specific machine code from an optimized AST or IR. Here’s how it does it.
- Intermediate Representation (IR): Prior to code generation, the optimized AST can be translated to intermediate representation (IR) by a Go compiler. The IR is a lower level representation of the program that is more compressed and thus, easily processed efficiently by the code generator.
- Backend Architecture Support: The backend architectures supported by the Go compiler include x86, ARM etc. In addition, there are those who have particular characteristics such as instruction set, register usage and calling conventions which must be taken into consideration when generating machine codes for target architecture.
- Instruction Selection: To implement operations and constructs represented in AST or IR, appropriate machine instructions are selected by code generator. In this process high-level idioms get mapped to low-level instruction sequences.
- ** Register Allocation**: The code generator assigns frequently used values and temporary results to CPU registers in order to minimize memory accesses improving performance. This process is called register allocation and it is critical for an efficient code generation.
- Instruction Scheduling: The code generator schedules the generated instructions in an order that optimizes performance, taking into account dependencies, pipeline hazards, and other architectural constraints of the target processor.
- Emission of Machine Code: Finally, the code generator produces the actual machine code in the correct binary format (e.g., ELF, Mach-O or PE) for the target platform. This machine code may be directly executed by the processor or may be manipulated further by a linker.
Use of Intermediate Representations (IR)
The Go compiler, amongst others, uses intermediate representation (IR) as an intermediate step between the AST with optimization and producing final machine code. The IR is a more compressed version of the computer program that is also architecture neutral hence making optimization easier and targeting multiple architectures.
Go Compiler refers to its IR as SSA or Static Single Assignment which is a special kind of IR where every variable is assigned only once. This attribute simplifies many optimizations and analyses carried out during compilation.
Therefore, by using an IR, the Go compiler can separate architecture-independent optimizations from architecture-specific code generation thereby enabling better code sharing as well as efficient optimization for different architectures.
In Go compiler, the optimized IR is translated into efficient machine code at this stage in a way that reflects knowledge about specific target architecture and produces instructions that can be executed directly on the processor.
Conclusion
In summary, we have explored the key components and processes involved in the Go compiler, including lexical analysis, parsing, type checking, optimization, and code generation. Understanding how the Go compiler translates source code into efficient executable machine code is invaluable for Go developers. It provides insights into writing more performant programs, diagnosing compiler-related issues, and serves as a foundation for further exploration into compiler design and optimization techniques. While the Go compiler is continuously evolving, grasping its fundamental principles can greatly enhance your skills as a Go programmer and broaden your horizons in the field of computer science.